跳到主要内容

URDF模型制作

  • 首先安装好需要的环境和软件:SolidWorks2021及以上版本、ROS。

SolidWorks的配置


  1. 插件的安装

首先下载URDF导出插件,下载完成后打开后程序后直接点击 install 即可。

如果不是使用 21 及以上 SolidWorks 版本 也可以在这里的官方地址上下载对应版本的插件。

  1. 插件的设置

打开 SolidWork 点击 工具(T)->插件(D) ,打开 SolidWorks的插件管理器

  1. 完成设置

若勾选完毕则可以看到 工具(T)-> Tools -> Export as URDF

——若出现这个选项则代表插件的安装以及成功,可以进行下一步——

模型坐标系的建立


以FJUT苍侠战队23赛季步兵机器人进行URDF的模型生成

整体机器人如下

  1. 确定好需要进行控制的部位

对机器人的图像进行分析,可以将机器人的部分结构分为。

结构数量
车轮4
云台1
底盘1
小陀螺结构1
陀螺仪(imu)1
工业相机1
-----
确定完所需要建立的坐标系的部位,就可以开始设定坐标系了
  1. 建立坐标系

以车轮作为示例,各个部分的坐标轴都设置在该部分的物体中心

这时可以看到原点出现在轮组中心,确定坐标轴原点位置正确

P.S.:命名最好如图格式,方便在URDF导出的时候进行选取

  1. 最终效果

使用相同的方法,将上述需要设定的部位的坐标轴都设定好

并且确认每个坐标轴的位置以及方向

最终效果如下

模型旋转轴的设定


  1. 确定部位的旋转方向

确定电机的数量以及朝向,就可以确定出旋转轴的方向以及旋转轴的数量

结构数量
车轮4
云台1
底盘1
-----
通过机械结构图,可以确定出六个旋转轴的位置
  1. 设定旋转轴

相较于设定坐标轴,这一步会更加简单,通过SolidWorks中旋转轴的设定,即可完成

  1. 最终效果

P.S.:命名最好统一格式,方便在URDF导出的时候进行选取

URDF插件的使用


  1. 检查各个位置的坐标系以及旋转轴是否正确

确定9个坐标轴的方向以及位置是否正确

确定6个基准轴是否设定正确

确认完毕后可以进行URDF的导出,点击 Export as URDF

URDF Exoprter

  1. 确定好每一个 Link 之间的关系

确定好整个模型的结构,以底盘为base_link

3. 设定每一个link的坐标轴,以及基准轴

以车轮为例子

用相同的办法将所有的 Link 设定完成后即可导出。

  1. 导出前的检查

  1. 最终生成文件夹 (其实是 ROS 的 package)

知识补充(joint type)

类型解释
continuous一个没有角度限制的,绕着一根轴转动的关节类型
revolute一个有角度限制的,绕着一根轴转动的关节类型
prismatic一个沿着一根轴平移的关节,有限位
fixed固定关节
floating一个允许六自由度的浮动关节
planar该关节允许在垂直于轴的一个平面内进行运动

通过ros打开模型

  1. 将导出的文件夹复制到工作空间中

最终工作空间的文件夹结构如下

  1. rviz,gazebo打开模型

进入工作空间的路径下,输入命令

catkin_make
source devel/setup.bash or source devel/setup.zsh

如果想要打开rviz查看URDF的效果

roslaunch (package-name) display.launch

如果想要用gazebo查看URDF的效果

roslaunch (package-name) gazebo.launch
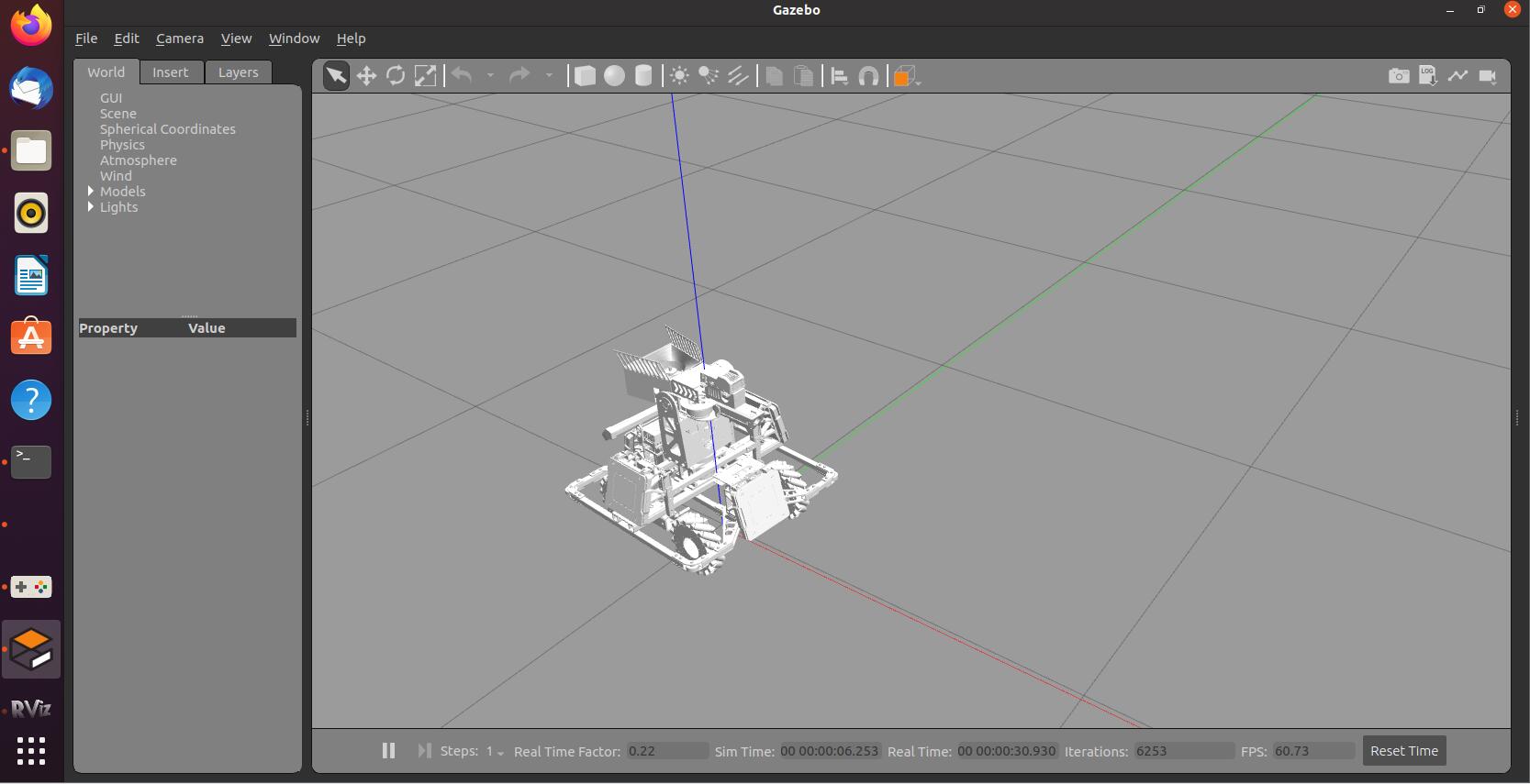
  1. 最终效果,实现了URDF模型的建立
  • rviz画面
  1. 优化后的模型演示

在制作教程之前所做的模型

将轮组以及车的各个部分都细致选中的版本

  • rviz演示
  • gazebo演示

结束

后续必然会将视频一起更新上的(QWQ)

To Be continued!!